Означення
Теорія ймовірностей вивчає закономірності випадкових явищ. Результати експериментів називають наслідками, а будь-яке твердження про них — подією.
Класичне означення ймовірності
Ймовірністю події називають відношення кількості сприятливих результатів до загальної кількості всіх рівноможливих наслідків.
Приклад: у колоді 36 карт. Ймовірність витягнути карту чирвової масті (яких 9) становить .
Класифікація подій
Тип події | Опис | Ймовірність P |
Достовірна | Обов'язково відбудеться. | 1 |
Неможлива | Ніколи не відбудеться. | 0 |
Випадкова | Може відбутися, а може ні. |
Протилежні події: подія відбувається тоді, коли не відбувається . Сума їхніх ймовірностей завжди дорівнює 1: .
Основні теореми
Теорема додавання (для несумісних подій): ймовірність появи або , або дорівнює сумі їхніх ймовірностей: .
Теорема множення (для незалежних подій): ймовірність спільної появи двох подій дорівнює добутку їхніх ймовірностей: .
Геометрична ймовірність: відношення мір (площ, довжин) частин фігури. .
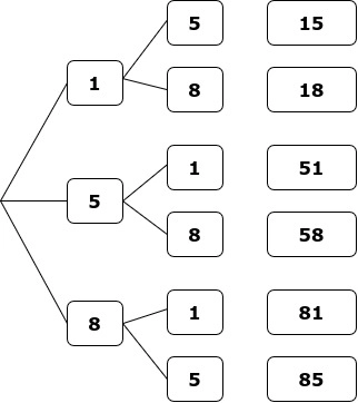
Діаграми дерева
Для розв'язання складних багатоступеневих задач використовують деревоподібні діаграми. Вони допомагають структурувати всі можливі сценарії.
Ймовірності множаться горизонтально вздовж гілок (подія І ).
Ймовірності додаються вертикально між різними гілками (подія АБО ).
Приклад
Скільки різних двозначних чисел можна скласти з цифр 1, 5 і 8, якщо кожну цифру використовувати у числі тільки один раз?
